Zwany także diagramem aktywności (ang: activity diagram) w języku UML służy do modelowania czynności i zakresu odpowiedzialności elementów bądź użytkowników systemu. Jest niejako podobny do diagramu stanu, jednak w odróżnieniu od niego nie opisuje działań związanych z jednym obiektem a wieloma, pomiędzy którymi może występować komunikacja przy wykonywaniu czynności.

Jest jednym z 5 rodzajów diagramów UML służących do modelowania dynamicznych aspektów systemu.

Spis treści
Diagram przypadków użycia, a diagram aktywności
Przypadki użycia pokazują, co powinien robić system, a diagramy aktywności umożliwiają określenie tego, w jaki sposób system będzie osiągał swoje zamierzone cele: Jakie akcje są do wykonania i jak te akcje są połączone
Diagramy aktywności są jedynymi diagramami w widoku procesu modelowanego systemu (system 4+1 Kruchtena). Są jednym z rodzajów diagramów behawioralnych języka UML opisujących dynamikę systemu.
Diagramy czynności stosuje się w modelowaniu:
- wysokopoziomowych procesów biznesowych
- systemów oraz podsystemów
- scenariuszy przypadków użycia
- procesów systemowych charakteryzujących się dużą liczbą równoległych czynności i sytuacji decyzyjnych
- operacji
- algorytmów
Diagram aktywności – cechy
Czynność może być interpretowana różnie, w zależności od perspektywy: jako zadanie do wykonania i to zarówno przez człowieka, jak i przez komputer (z perspektywy pojęciowej) czy też np. jako pojedyncza metoda (z perspektywy projektowej). Podobnie, przejścia między stanami raczej nie są tu związane z nadejściem zdarzenia, ale z zakończeniem przetwarzania wyspecyfikowanego dla danego stanu.
Diagramy aktywności łączą idee pochodzące z trzech źródeł:
- diagramów zdarzeń J.Odell’a,
- technik modelowania stanów,
- sieci Petriego.
Są szczególnie użyteczne przy modelowaniu przepływów operacji czy też opisie zachowania z przewagą przetwarzania współbieżnego. Diagramy aktywności z zasady nie pokazują wszystkich szczegółów przetwarzania. Pokazują aktywności bez pokazywania bytów, realizujących daną aktywność i dlatego z reguły używane są jako punkt startowy dla procesu modelowania zachowań. Dla skompletowania projektu każda aktywność powinna być rozpisana na szereg operacji (akcji), z których każdą trzeba będzie na późniejszym etapie przydzielić do odpowiedniej klasy. Czynności na diagramach mogą cechować się rozbudowaną funkcjonalnością, tj. mogą reprezentować niezwykle złożone procesy biznesowe bądź algorytmy przetwarzania.
Dla osiągnięcia precyzyjnego ich opisu niezbędna staje się dekompozycja czynności. Czynności mogą być tym samym dekomponowane na zhierarchizowane podczynności.
Akcje są już niepodzielne, trwanie ich nie podlega przerwaniu.
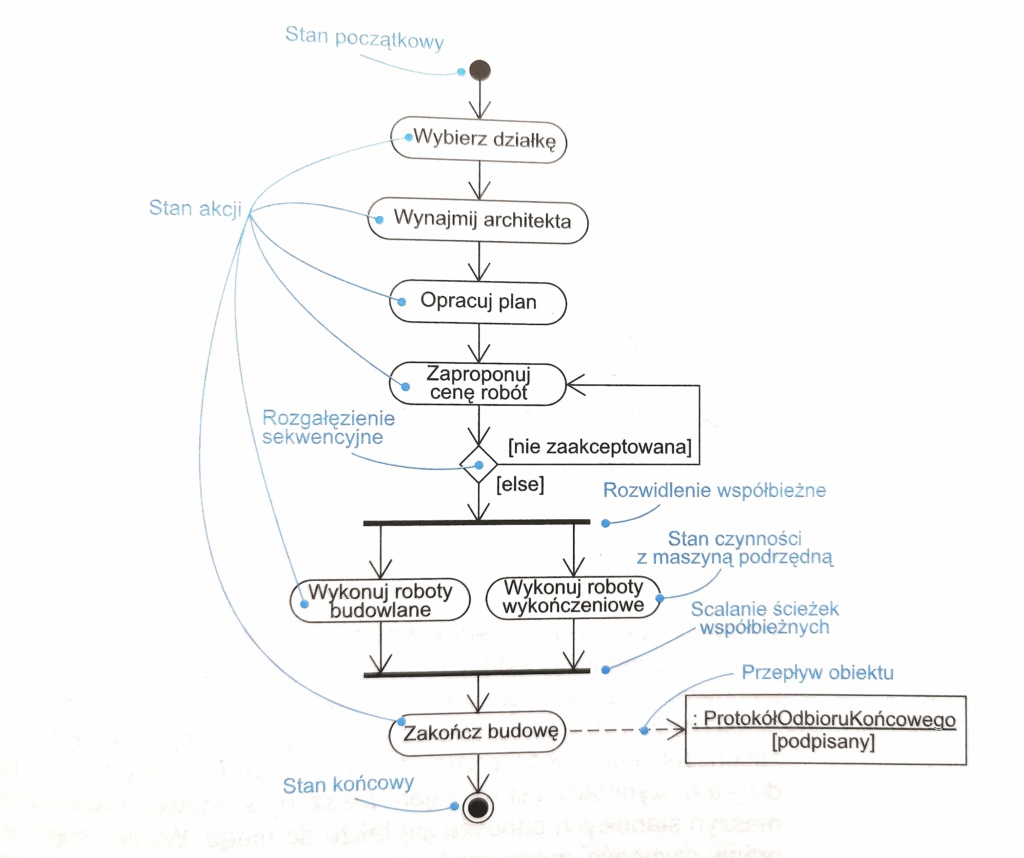
Notacja
Z wykorzystaniem materiałów ze strony Creately.com zamieszczone są poniżej podstawowe elementy konstrukcyjne diagramu aktywności UML z opisem.
| Symbol | Nazwa | Użycie |
![]() | Start Węzeł początkowy | Służy do reprezentowania punktu początkowego lub stanu początkowego czynności |
![]() | Aktywność Działanie | Używane do reprezentowania działań w ramach procesu |
![]() | Akcja | Używane do reprezentowania wykonywalnych podobszarów działalności. |
| Sterowanie przepływem (krawędź) | Używane do przedstawiania przepływu kontroli z jednego działania do drugiego. | |
| Przepływ obiektów (krawędź sterująca) | Używane do przedstawienia ścieżki obiektów poruszających się w ramach danej czynności. | |
![]() | Węzeł końcowy działania | Używane do zaznaczenia końca wszystkich przepływów kontrolnych w ramach danej czynności. |
![]() | Węzeł końcowy przepływu | Używane do zaznaczenia końca pojedynczego przepływu kontrolnego. |
![]() | Węzeł decyzyjny (ang. decision node) | Używany do reprezentowania warunkowego punktu rozgałęzienia z jednym wejściem i wieloma wyjściami. |
![]() | Punkt scalenia (ang. merging node) | Używane do reprezentowania łączenia się przepływów. Ma kilka wejść, ale jedno wyjście. |
![]() | Widelec (ang. Fork) | Używane do przedstawienia przepływu, który może się rozgałęziać na dwa lub więcej równoległych przepływów (np. przy symultanicznym przetwarzaniu) |
![]() | Złącze scalające (ang. Merge) | Służy do reprezentowania dwóch wejść, które łączą się w jedno wyjście. |
![]() | Wysyłanie Sygnału | Reprezentacja wysłania sygnału poza układ przedstawiony na diagramie czynności. |
![]() | Odbiór Sygnału | Reprezentacja odbioru sygnału wpływającego na zachowanie układu. |
![]() | Komentarz Uwaga | Służy do dodawania istotnych uwag do elementów na diagramie. |
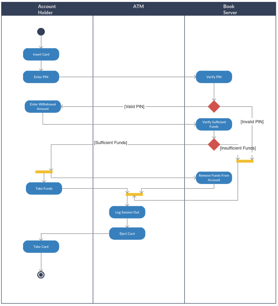
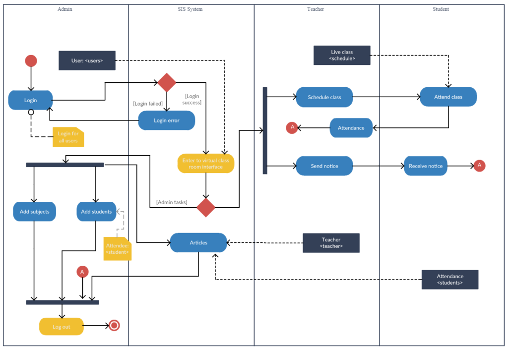
Diagramy aktywności z przegrodami

Na diagramach aktywności tory swimlanes – zwane również przegrodami – są używane do przedstawiania lub grupowania działań wykonywanych przez różnych aktorów w jednym wątku. Oto kilka wskazówek, których możesz przestrzegać podczas korzystania z swimlanes:
- Dodaj swimlanes do procesów liniowych. To ułatwia czytanie.
- Nie dodawaj więcej niż 5 swimlanes.
- Staraj się ułożyć swimlanes w logiczny sposób.













