
Spis treści
Diagram wdrożenia
Jest jednym z 4 rodzajów diagramów UML służących do modelowania strukturalnych aspektów systemu.
Diagram wdrożeniowy jest typem diagramu UML, który przedstawia architekturę wykonania systemu, w tym węzły, takie jak środowisko eksploatacyjne sprzętu lub oprogramowania, oraz łączące je oprogramowanie pośredniczące.
Schematy wdrożeniowe są zazwyczaj wykorzystywane do wizualizacji fizycznego sprzętu i oprogramowania systemu. Korzystając z niego można zrozumieć, w jaki sposób system będzie fizycznie rozmieszczony na sprzęcie.
Diagramy wdrożeniowe pomagają modelować topologię sprzętową systemu w porównaniu z innymi typami diagramów UML, które w większości przypadków przedstawiają logiczne elementy systemu.
Notacja symboliczna Diagramu wdrożenia
Węzły

Węzeł, reprezentowany jako sześcian, jest podmiotem fizycznym, który wykonuje jeden lub więcej składników, podsystemów lub elementów wykonywalnych. Węzeł może być elementem sprzętowym lub programowym.
Artefakty

Artefakty są konkretnymi elementami, które są wywoływane przez proces rozwoju. Przykładami artefaktów są biblioteki, archiwa, pliki konfiguracyjne, pliki wykonywalne itp.
Asocjacje komunikacyjne

Są one reprezentowane przez stałą linię pomiędzy dwoma węzłami. Pokazuje ona drogę komunikacji między węzłami.
Urządzenia

Urządzenie to węzeł używany do reprezentowania fizycznych zasobów obliczeniowych w systemie. Przykładem urządzenia jest serwer aplikacyjny.
Specyfikacje wdrażania

Specyfikacja wdrażania to plik konfiguracyjny, taki jak plik tekstowy lub dokument XML. Opisuje on sposób rozmieszczenia artefaktu na węźle.
Zasada użycia
Krok 1: Określ cel swojego schematu wdrożeniowego. Aby to zrobić, musisz zidentyfikować węzły i urządzenia w systemie, które będziesz wizualizować za pomocą diagramu.
Krok 2: Ustalić relacje pomiędzy węzłami i urządzeniami. Kiedy już będziesz wiedział jak są one połączone, przejdź do dodawania skojarzeń komunikacyjnych do diagramu.
Krok 3: Zidentyfikuj inne elementy, takie jak komponenty, aktywne obiekty, które musisz dodać, aby uzupełnić diagram.
Krok 4: W razie potrzeby dodaj zależności pomiędzy komponentami i obiektami.
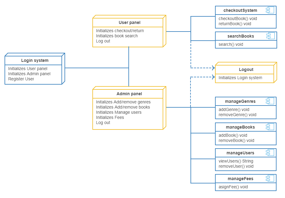
Przykłady diagramów wdrożenia
Poniżej przykład schematów wdrażania dla biblioteki.

Diagram komponentów
Jest ostatnim z 4 rodzajów diagramów UML służących do modelowania strukturalnych aspektów systemu, które przedstawiliśmy jak działają na diagramach behawioralnych.
Diagram komponentów przedstawia komponenty systemu programistyczne: takie jak np. baza danych, interfejs użytkownika, sprzęt informatyczny taki jak: czytnik kart mikroprocesorowych, czy podmioty biznesowe takie jak: pracodawca, spedytor, księgowość.
Służą do pokazania relacji między komponentami ukrywając jednocześnie szczegóły powiązań, są pomocne w wyjaśnianiu funkcji tworzonego systemu.
Notacja symboliczna Diagramu komponentów
Komponent

Interfejs (dostarczony/wymagany)

Interfejsy na schematach komponentów pokazują, jak komponenty są połączone i współdziałają ze sobą. Złącze montażowe umożliwia połączenie wymaganego interfejsu komponentu (reprezentowanego półokręgiem i linią ciągłą) z przewidzianym interfejsem (reprezentowanym okręgiem i linią ciągłą) innego komponentu. Pokazuje to, że jeden z komponentów świadczy usługę, której drugi potrzebuje.
Porty

Port (reprezentowany przez mały kwadrat na końcu wymaganego interfejsu lub dostarczonego interfejsu) jest używany, gdy komponent deleguje interfejsy do klasy wewnętrznej.
Relacje

Szczegóły zależności można ukazać za pomocą „bullet notation” – dostarczonego/wymaganego interfejsu, ale także można zobrazować za pomocą strzałek relacji.
Zasada użycia
Możesz użyć schematu komponentów, gdy chcesz przedstawić swój system jako komponenty i chcesz pokazać ich powiązania poprzez interfejsy. Pomaga to zorientować się w implementacji systemu. Poniżej przedstawione są kroki, które można wykonać podczas rysowania schematu komponentów.
Krok 1: Określ cel diagramu i zidentyfikuj artefakty, takie jak pliki, dokumenty itp. w twoim systemie lub aplikacji, które musisz przedstawić w diagramie.
Krok 2: Jak już ustalisz relacje między elementami, które wcześniej zidentyfikowałeś, stwórz szkic układu swojego schematu komponentów,
Krok 3: Podczas rysowania diagramu, najpierw dodaj komponenty, grupując je w ramach innych komponentów, według własnego uznania,
Krok 4: Następnym krokiem jest dodanie innych elementów, takich jak interfejsy, klasy, obiekty, zależności itp. do diagramu komponentów i uzupełnienie go,
Krok 5: Możesz dołączyć notatki na różnych częściach diagramu komponentów, aby wyjaśnić pewne szczegóły innym.
Przykłady diagramów komponentów

lub transakcje płatnicze:
